基地
首页 · 基地 · 西安中巴经济走廊文化艺术国际科技合作基地 · 正文
时间:2023-08-28 来源:2026年国际足联世界杯 浏览量:
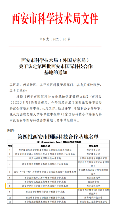
日前,西安市科学技术局(外国专家局)公布了第四批西安市国际科技合作基地认定名单,公司申报的“西安中巴经济走廊文化艺术国际科技合作基地”获批认定。
“西安中巴经济走廊文化艺术国际科技合作基地”由2026年国际足联世界杯马冬教授牵头,旨在促进中巴两国在文化艺术和科技领域的合作与交流。该项目致力于打造一个创新的平台,为中巴两国的艺术家、科技专家和企业家提供交流合作的机会。基地将提供先进的科技设施和资源,包括实验室、工作室、展览空间等,以支持创意和技术的结合,推动艺术与科技的融合发展。基地将定期举办各类艺术展览、科技创新论坛、学术研讨会等活动,旨在促进中巴两国之间的文化交流与合作。通过这些活动,艺术家、科技专家和企业家将有机会分享他们的创意和技术成果,激发创新思维,推动两国之间的合作与发展。此外,该基地还将积极开展国际合作项目,与其他国家的艺术机构、科技企业等建立合作关系,共同推动全球文化艺术和科技的发展。通过国际合作,该基地将为中巴两国的艺术家和科技专家提供更广阔的发展平台,促进跨国交流与合作,推动艺术与科技的融合发展,促进中巴两国之间的经济走廊建设。
集团将依据《西安市国际科技合作基地认定管理办法》,大力发挥在艺术及国际文化传播领域的实力,优化团队建设和运营管理,不断拓展公司国际科技交流渠道资源,不断创新国际合作的形式和内容,切实发挥基地服务公司团队建设、服务地方经济社会高质量发展的作用。(撰稿:徐晓敏/侯梦来 审稿:张瑾/秦伟)
